This website requires JavaScript.
Explore
Help
Register
Sign In
root
/
WmsStandard
Watch
1
Star
0
Fork
0
You've already forked WmsStandard
Code
Issues
Pull Requests
Actions
Packages
Projects
Releases
Wiki
Activity
Files
ff0185ffd4aa452447eb731ee9579153b33fb2c1
WmsStandard
/
nladmin-system
/
README.md
zhangzq
71dbe86f89
init:版本说明
2025-07-08 16:55:07 +08:00
110 B
Raw
Blame
History
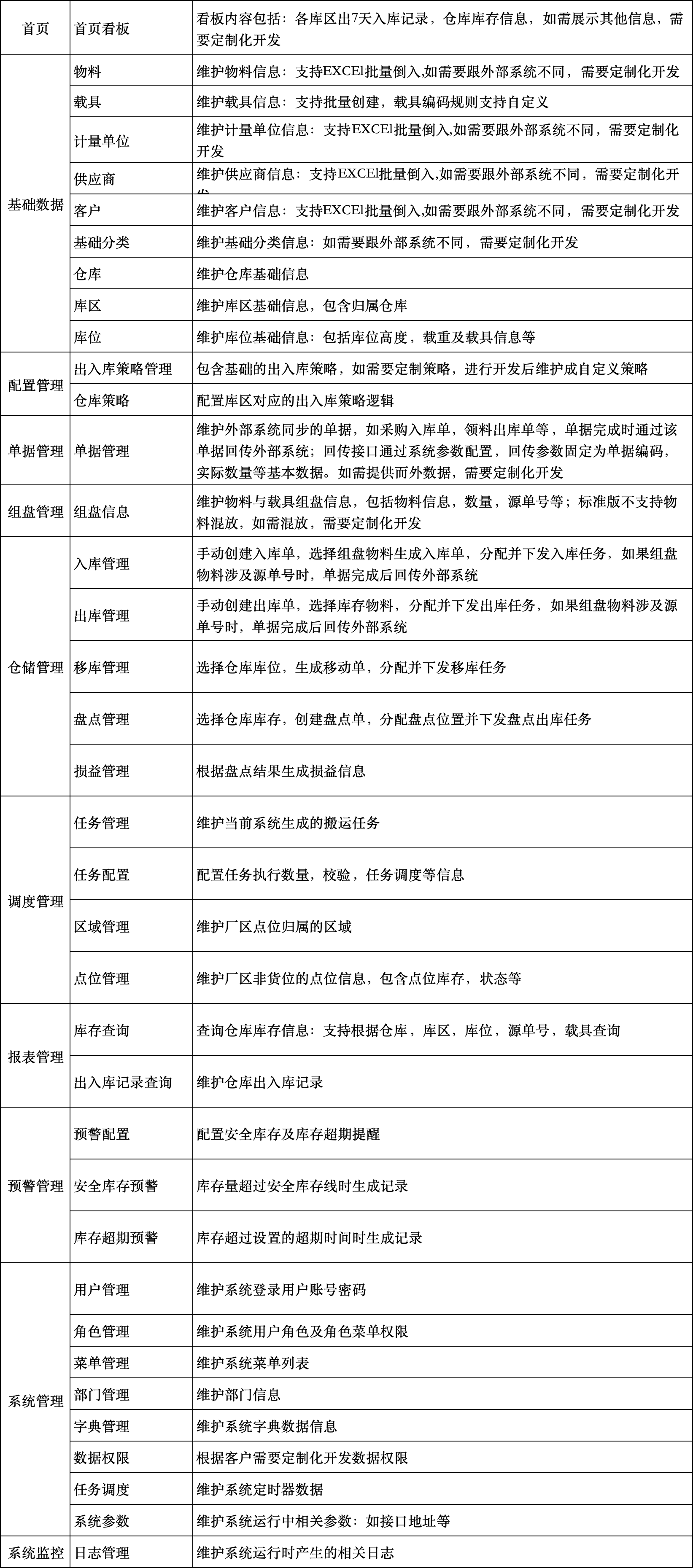
WMS标准版1.0
=======
PC功能清单
手持功能清单