This website requires JavaScript.
Explore
Help
Register
Sign In
root
/
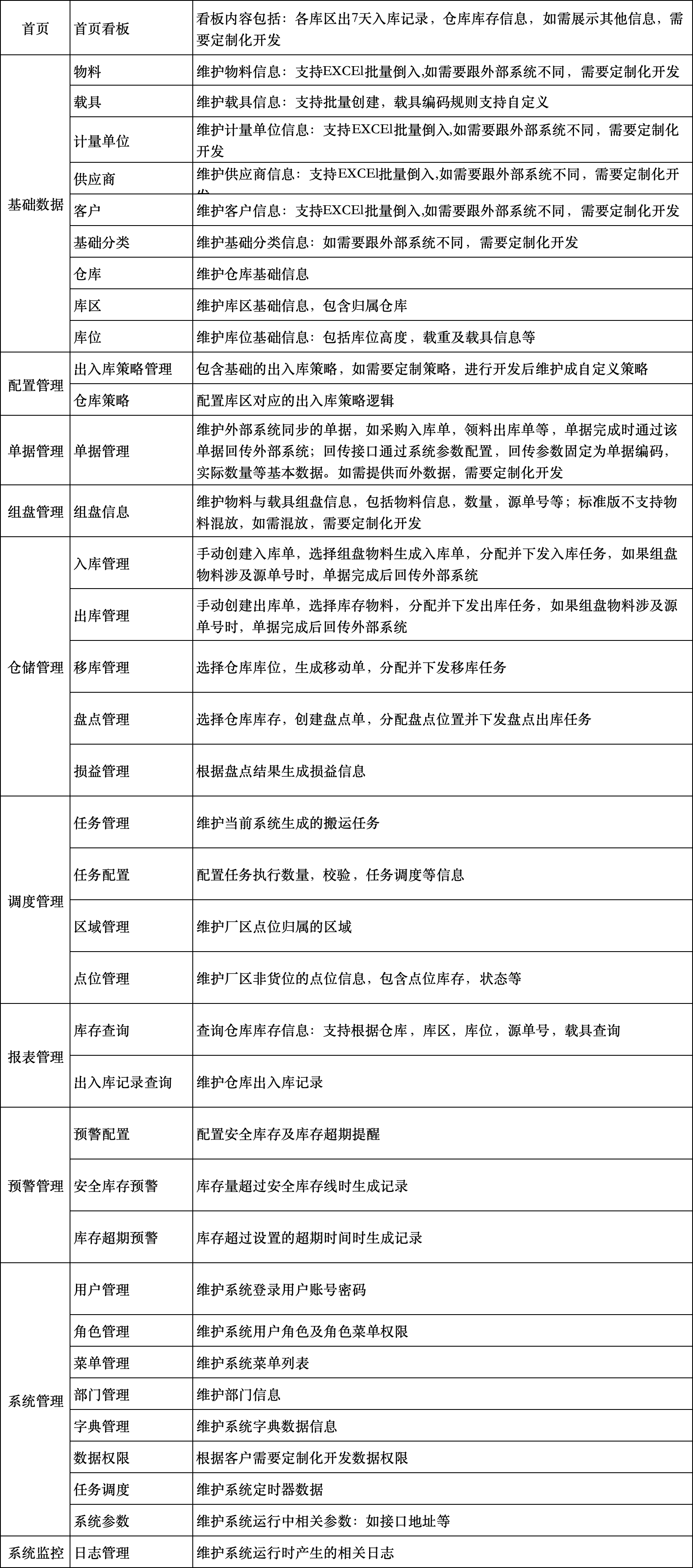
WmsStandard
Watch
1
Star
0
Fork
0
You've already forked WmsStandard
Code
Issues
Pull Requests
Actions
Packages
Projects
Releases
Wiki
Activity
Files
735d8d08d3dbaf14d17140effc9c157cff0c7587
WmsStandard
/
nladmin-system
/
img.png
zhangzq
60ee30e57d
init:版本说明
2025-07-08 16:56:11 +08:00
734 KiB
1643x3719px
Raw
History