This website requires JavaScript.
Explore
Help
Register
Sign In
root
/
HuaYuJingMi
Watch
1
Star
0
Fork
0
You've already forked HuaYuJingMi
Code
Issues
Pull Requests
Actions
Packages
Projects
Releases
Wiki
Activity
Files
master
HuaYuJingMi
/
nladmin-system
/
README.md
zhoujj
ada07e70d5
add 项目搭建
2025-08-29 13:53:07 +08:00
110 B
Raw
Permalink
Blame
History
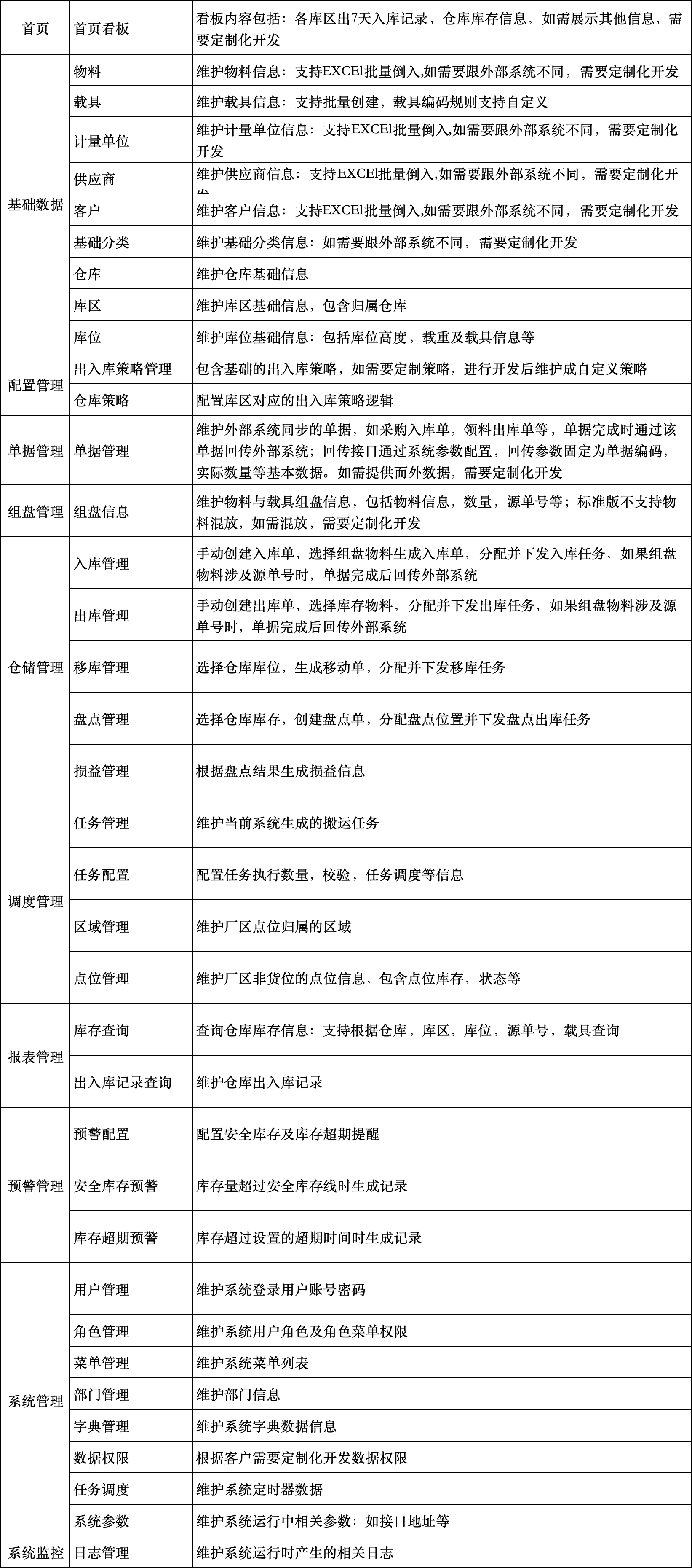
WMS标准版1.0
=======
PC功能清单
手持功能清单